ladbrokes立博-公司官网

ladbrokes立博
70年院庆 English ladbrokes立博 |
  • 首页
  • 关于我们
    • ​ladbrokes立博简介
    • 学科大事记
    • 吉大化学人物
    • 公司标识
    • 历任主要领导
    • 历史沿革
    • 经理、书记信箱
  • 新闻通知
    • ladbrokes立博新闻
    • 通知公告
  • 组织机构
    • 学术组织
    • 教研机构
    • 行政组织
  • 团队力量
    • 国家级人才
    • 唐敖庆学者
    • 准长聘系列
    • 在职教师
    • 实验技术人员
  • 人才培养
    • 本科生
    • 唐敖庆班
    • 强基计划
    • 研究生
  • 科学研究
    • 科研动态
  • 党建园地
    • 组织机构
    • 工作动态
    • 群团工作
  • 管理服务
    • 实验室管理
    • 人事人才工作
    • 资产管理
    • 外事工作
    • 员工管理
    • 科研管理
    • 博士后管理
    • 化学综合平台
  • 院友之家
    • 院友名录
    • 岁月留痕
    • 捐赠鸣谢
当前位置: 首页 > 管理服务 > 科研管理 > 规章制度 > 正文
规章制度
  • 实验室管理
    规章制度
    办事指南
  • 人事人才工作
    规章制度
    办事指南
  • 资产管理
    规章制度
    办事指南
  • 外事工作
    规章制度
    办事指南
  • 员工管理
    规章制度
    办事指南
    下载专区
  • 科研管理
    规章制度
    办事指南
  • 博士后管理
  • 化学综合平台
    网站首页
    平台概况
    规章制度
    仪器信息
    预约链接
    平台公告
    服务指南
    下载专区
    联系我们

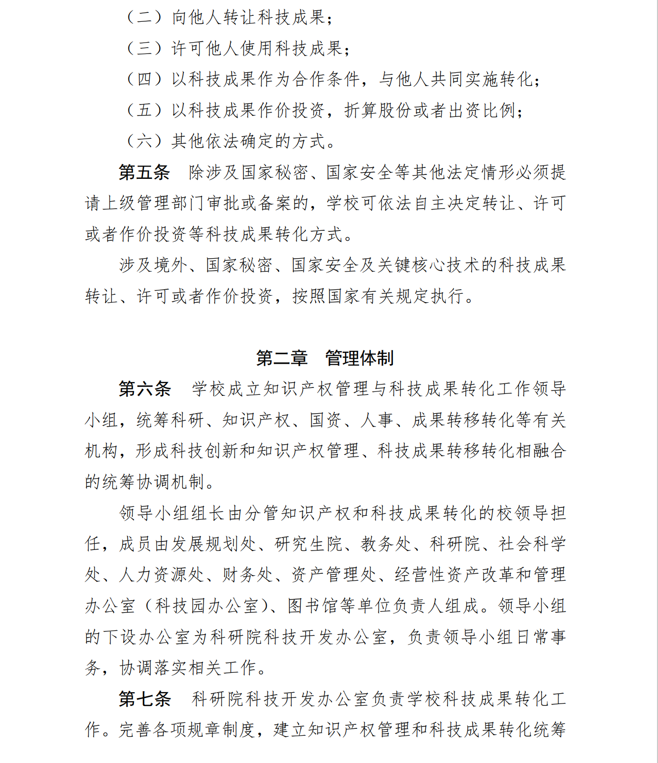
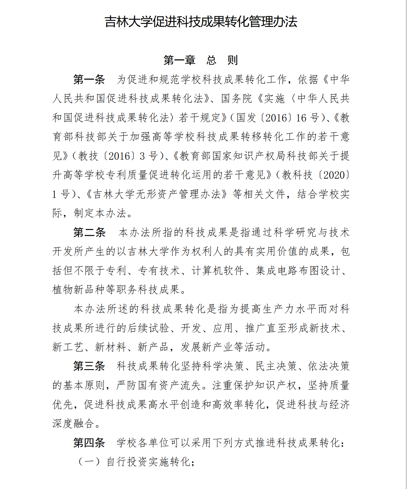
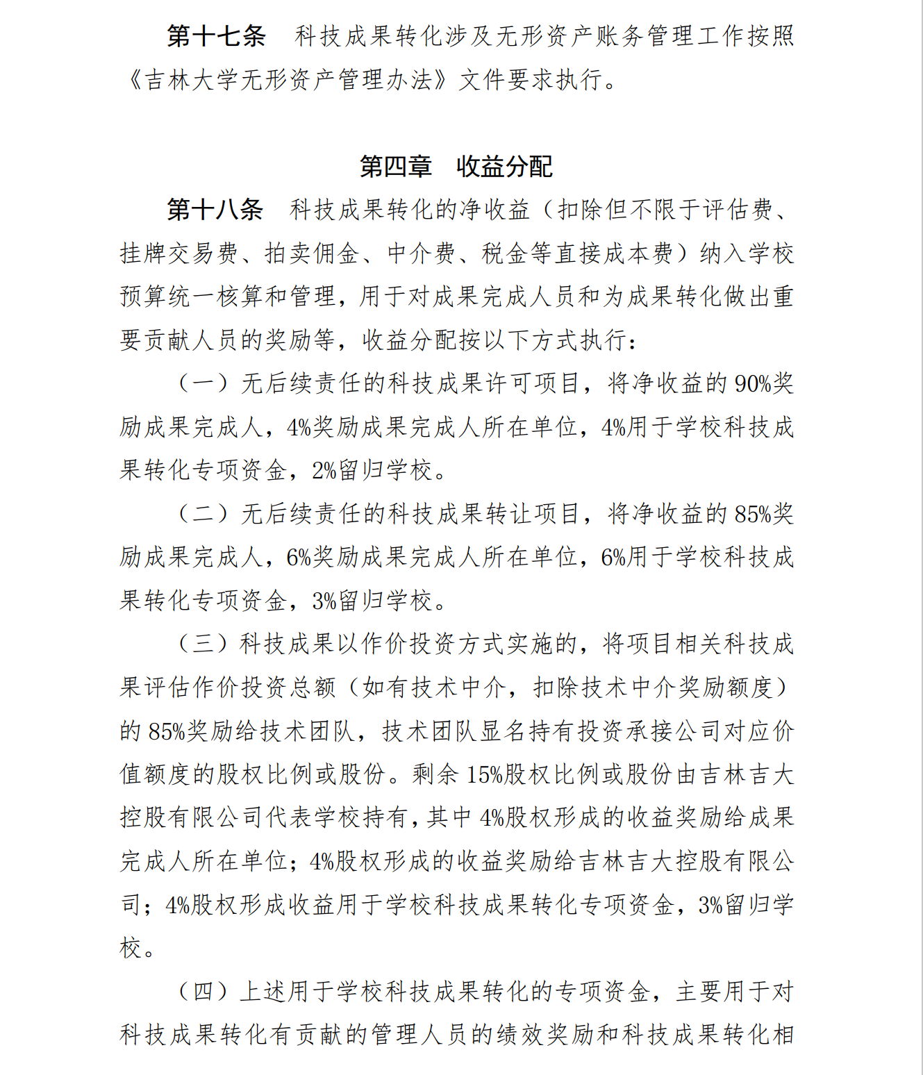
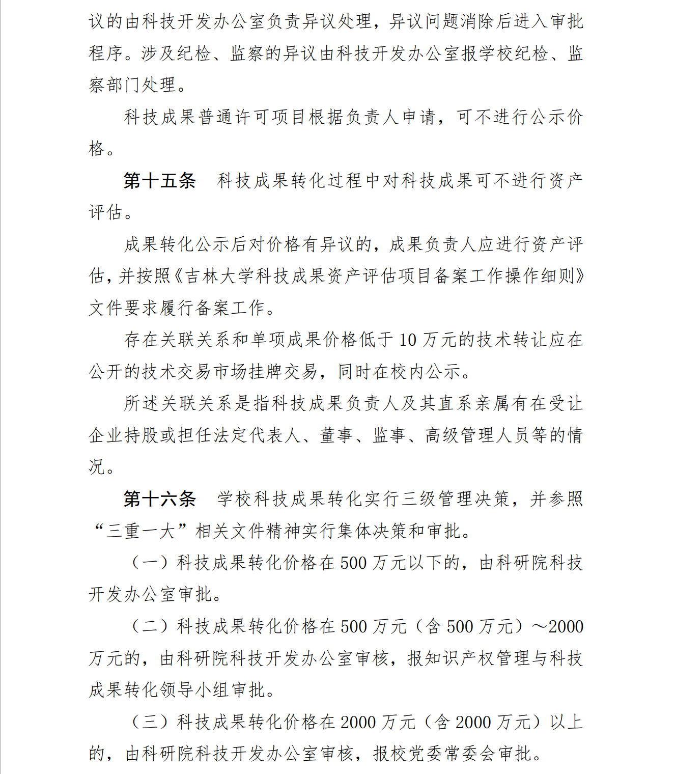
ladbrokes立博促进科技成果转化管理办法

日期:2021-12-22 点击数:

  • 上一条:国家自然科学基金资助项目资金管理办法
  • 下一条:国家重点研发计划资金管理办法

地址:吉林省长春市前进大街2699号 邮编:130012

邮箱:chembg@jlu.edu.cn 电话:0431-85168420

版权所有 © ladbrokes立博-公司官网

关注ladbrokes立博

关注吉大化学研究生